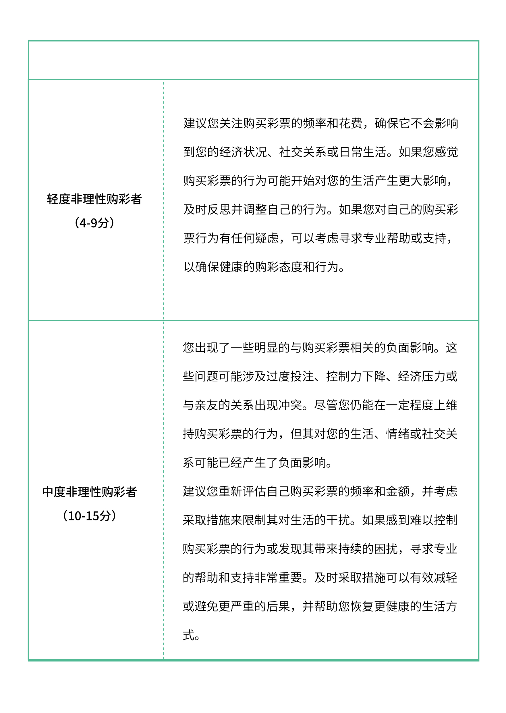
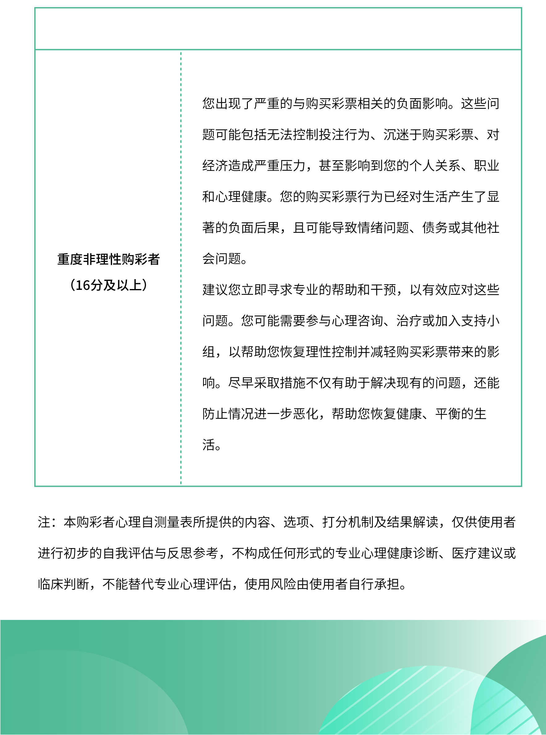
中国福利彩票理性购彩宣传页
福彩销售人员识别非理性购彩行为指导手册
往期回顾:
《中国福利彩票理性购彩宣传手册》(2021)发布
《中国福利彩票理性购彩宣传手册》(2023)发布
《中国福利彩票理性购彩宣传手册》(2025)发布
湖北省福利彩票发行中心
地址:湖北省武汉市洪山区关山大道1号光谷软件园F3栋
邮编:430070 服务热线:96590
鄂ICP备09019854号-2
鄂公网安备 42018502003789号