欢迎页
首页
彩市要闻
通知公告
大奖喜报
开奖号码
刮刮乐
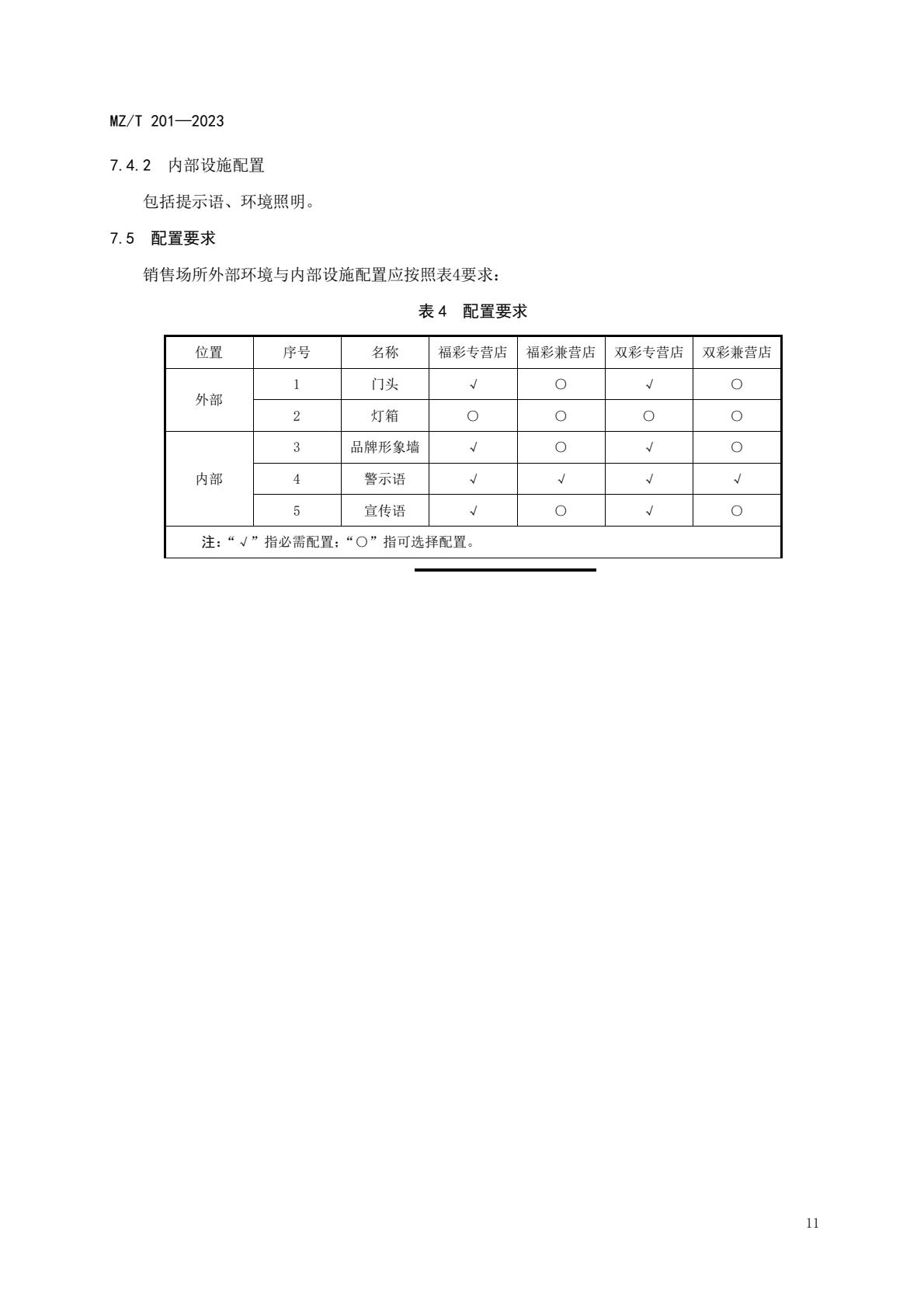
快乐8
公益 · 责任
专题
首页
>
政策法规
民政行业标准:中国福利彩票销售场所形象标识通用要求(MZT 201—2023)
发布时间:2023-07-19 14:35:00
来源:民政部网站
各地福彩
新闻媒体
相关机关
京
津
冀
晋
蒙
辽
吉
黑
沪
苏
浙
皖
闽
赣
鲁
豫
湘
粤
深
桂
琼
渝
川
贵
云
陕
甘
青
宁
新
新华网
人民网
中国中央电视台
湖北日报
湖北电视台
楚天都市报
长江商报
荆楚网
中彩网
第一彩票报
中华人民共和国民政部
中华人民共和国财政部
湖北省民政厅
湖北省财政厅
中国福利彩票发行管理中心
湖北省福利彩票发行中心
地址:湖北省武汉市洪山区关山大道1号光谷软件园F3栋
邮编:430070 服务热线:96590
鄂ICP备09019854号-2
鄂公网安备 42018502003789号